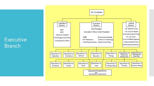
The 15 executive departments known collectively as the cabinet make up the most senior level of federal bureaucracy in the executive branch. Non-cabinet agencies must maintain their independence from the executive to avoid political pressure.
15 Government At Work The Bureaucracy The Federal
Protects the interests of men and women who have served in the Army Navy Air Force or Marines.

The fifteen executive departments. Collects borrows spends and prints money. Find detailed information about each Executive Department including the departments secretary role in government contact information and history of the department. American Government The Executive Departments Chief Officers and Staff Subunits The Departments Today The Executive Departments The Presidential Cabinet Department of State Principal Functions Advises President on forgien policy Negociates agreements with forgien countries.
They are joined in this by other executive agencies such as the CIA and Environmental Protection Agency the heads of which are not part of the Cabinet but who are under the full. 17 rows There are currently 15 executive departments. Fifteen executive departments each led by an appointed member of the Presidents Cabinet carry out the day-to-day administration of the federal government.
The Department of Agriculture USDA provides leadership on food agriculture natural resources rural development nutrition and related issues based on sound public policy. Definition Facts and Powers What are the 15 Cabinet Departments. Non-cabinet level agencies differ from these because of which of the following.
Federal government body with responsibility for safe transportation on land sea and air. The Fifteen Executive Departments 2. Fifteen executive departments each led by an appointed member of the Presidents Cabinet carry out the day-to-day administration of the federal government.
The Fifteen Executive Departments 1. What Does the Executive Branch do. President Joe Bidens Cabinet includes Vice President Kamala Harris and the heads of the 15 executive departments the Secretaries of Agriculture Commerce Defense Education Energy Health and.
Administered by Commissioner of Agriculture until 1889 when it was made executive. Foreign Service Bureau of Diplomatic Security Bureau of. Start studying The 15 Executive Departments.
Why Do You Think This Department Has A Big Impact. Department of Veterans Affairs. 19 rows Executive Departments.
Describe A Couple Of Interest Groupsstakeholders That Are Vested In Policy Actions Of This Department And Defend Your Answer With Specific Examples To Debate With Your Fellow. Aside from the fifteen heads of executive departments listed above five members hold Cabinet rank These are the US Trade Representative the head of the Environmental Protection Agency the. Non-cabinet agencies are formed to accomplish specific tasks or goals.
There are 15 Executive Departments that comprise the cabinet level bureaucracy. Learn vocabulary terms and more with flashcards games and other study tools. 1400 Independence Ave SW 20250 Established.
Select One Of The 15 Executive Departments Of The Cabinet That You Think Has A Significant Impact On Public Health In The US. They are joined in this by. Advises the President on foreign policy Negotiates agreements with foreign countries Represents the US abroad and in international organizations Important Agencies.
Department of Transportation DOT US. The heads of the executive departments receive the title of Secretary of their respective department except for the Attorney General who is head of the Justice Department and the Postmaster General who until 1971 was head of the Post Office Department. Department of State 1789 Principal Functions.
ads
Trivia for Kids
Search This Blog
Blog Archive
- January 2023 (3)
- October 2021 (7)
- September 2021 (31)
- August 2021 (30)
- July 2021 (32)
- June 2021 (25)
- May 2021 (26)
- April 2021 (31)
- March 2021 (31)
- February 2021 (28)
- January 2021 (31)
- December 2020 (31)
- November 2020 (29)
- October 2020 (32)
- September 2020 (30)
- August 2020 (30)
- July 2020 (32)
- June 2020 (30)
- May 2020 (30)
- April 2020 (31)
- March 2020 (30)
- February 2020 (29)
- January 2020 (32)
- December 2019 (32)
- November 2019 (10)
Labels
- 1920s
- 1939
- abbreviation
- abolished
- abolition
- about
- absolute
- accords
- acquiescence
- active
- admiral
- aeneas
- affair
- afghanistan
- africa
- african
- agnew
- agreement
- agricultural
- alaska
- albert
- albuquerque
- alexander
- alfonso
- alito
- alkali
- allies
- allusion
- aluminum
- america
- american
- americans
- anderson
- andrew
- angeles
- angles
- animal
- animals
- antarctic
- anthony
- antithesis
- antitrust
- anton
- apollo
- apush
- aquinas
- arabian
- argentina
- arkansas
- arlington
- articles
- asiatic
- athena
- atomic
- audie
- author
- average
- award
- background
- bacteria
- balances
- banneker
- banner
- baron
- bartolomeu
- baseball
- basketball
- beckham
- belief
- beliefs
- benjamin
- berlin
- biography
- biology
- birth
- black
- blige
- blood
- bloodiest
- board
- boiling
- bones
- booker
- boston
- bradstreet
- brady
- bridge
- brief
- brooklyn
- bryophytes
- buddhism
- buenos
- builders
- building
- buildings
- built
- bulger
- bunsen
- buried
- burkina
- butler
- calculate
- calculator
- calendar
- california
- called
- calorie
- camilla
- candle
- candy
- capital
- capone
- capricorn
- carlsbad
- carol
- carolina
- carter
- casco
- cases
- cast
- castile
- cause
- caverns
- celcius
- celebrate
- celsius
- cemetery
- centimeter
- central
- century
- change
- characters
- charged
- charles
- chart
- chavez
- chemical
- chemistry
- chiang
- chickens
- children
- china
- chinese
- chloride
- christianity
- christopher
- church
- churchill
- cincinnati
- circulation
- circulatory
- circumference
- cities
- civil
- classical
- classify
- clayton
- cleef
- codes
- coldest
- coleridge
- college
- colonial
- colony
- colorado
- columbus
- combustion
- commission
- common
- company
- composite
- compound
- compromise
- conditions
- confederate
- conflict
- congresses
- conrad
- constitution
- contra
- contributions
- conversion
- convert
- converter
- converting
- cooking
- correct
- count
- country
- court
- courteney
- crazy
- cruces
- cultural
- culture
- customary
- cycle
- dakota
- dandridge
- daniel
- dates
- daughter
- david
- davison
- daylight
- debonair
- decatur
- declaration
- define
- definition
- degree
- degrees
- democrat
- demographics
- denomination
- departments
- describe
- desert
- development
- diamond
- dickens
- dictator
- diego
- diesel
- digestive
- dimensions
- diseases
- dobie
- donor
- dorothy
- dracula
- dream
- duffy
- dummies
- dwight
- dwyane
- eagle
- earthquake
- easter
- eastern
- effect
- eisenhower
- elephant
- elephants
- elevation
- elijah
- emmett
- emperor
- endangered
- engine
- equal
- equals
- equator
- equinox
- evidence
- evolution
- example
- examples
- exclusionary
- executive
- expectancy
- extinction
- fahrenheit
- famous
- fascist
- fastest
- father
- features
- federal
- federalist
- federalists
- ferguson
- fertilization
- festivals
- first
- florida
- flower
- flying
- foodborne
- fortune
- founded
- founder
- fractions
- france
- francisco
- franco
- frank
- freedom
- freezing
- french
- fresh
- fulfilling
- fun facts
- fundamental
- fungal
- gallon
- games
- garage
- gasoline
- generals
- geography
- george
- germany
- gestation
- gideon
- gifts
- gillis
- goddess
- goddesses
- goliath
- goodman
- government
- grams
- great
- greatest
- greece
- greek
- greenhouse
- greensboro
- groundhog
- group
- groups
- guatemala
- hades
- hamilton
- hampshire
- happened
- harding
- harry
- hashanah
- haymarket
- health
- heartbreak
- hemisphere
- henry
- herbert
- highest
- highschool
- hispanic
- history
- holder
- holiday
- holidays
- homer
- homestead
- hotel
- house
- houston
- howard
- hudson
- human
- immunity
- impact
- impacts
- importance
- important
- inches
- india
- indian
- indus
- information
- internal
- interstate
- invented
- inventions
- inventor
- isaac
- isabella
- islam
- island
- islands
- israeli
- italian
- james
- japanese
- jason
- jelly
- jennings
- jenny
- jersey
- jessica
- jewish
- jimmy
- jokes
- joseph
- justice
- kelvin
- kennedy
- kerry
- kilometer
- kingdom
- kings
- kippur
- knights
- kwanzaa
- kyllo
- lands
- language
- languages
- lanka
- largest
- latent
- latin
- latitude
- lawrence
- leader
- league
- length
- leonardo
- letter
- liberty
- light
- lindbergh
- lines
- liquid
- locke
- longest
- longitude
- looking
- lorenzo
- louisiana
- lowest
- lunar
- luther
- lynchburg
- machine
- madison
- madrid
- magnitude
- major
- malala
- malay
- marbury
- march
- mardis
- marijuana
- marky
- marlborough
- marquette
- marshall
- martin
- maryland
- massachusetts
- master
- masters
- materialism
- mccarthy
- mcconnell
- mchenry
- meaning
- measurements
- measuring
- medicine
- mekong
- melbourne
- members
- memphis
- mended
- merry
- metals
- methods
- metric
- mexico
- michael
- michigan
- microscope
- midland
- midway
- miles
- military
- milligrams
- millimeters
- minaj
- mississippi
- missouri
- mitch
- mitosis
- modern
- moines
- molecule
- molly
- monarch
- monarchies
- money
- monoxide
- monster
- morgan
- morris
- mortality
- morton
- motto
- mound
- mount
- mountain
- mountains
- mouth
- muses
- mythology
- nadal
- names
- national
- nations
- native
- necklace
- nelson
- neoclassical
- neolithic
- newton
- nickel
- nikki
- nixon
- nobel
- northern
- norway
- notable
- number
- oakley
- oldest
- oliver
- olympics
- omaha
- opening
- organisms
- organs
- origin
- originate
- osmosis
- ounces
- outcome
- paintings
- pamela
- pardon
- parker
- party
- passes
- patron
- peanuts
- pembroke
- penicillin
- peninsula
- pennies
- pennsylvania
- penny
- period
- periodic
- persephone
- petersburg
- phelps
- philadelphia
- philosophy
- phosphorus
- phrases
- physical
- physiology
- pizarro
- planet
- plate
- played
- plessy
- point
- popcorn
- populated
- population
- populist
- populous
- portsmouth
- portugal
- possible
- postage
- postal
- potter
- powers
- prefixes
- presidential
- presidents
- prester
- prince
- professional
- project
- proposed
- protein
- protestant
- prussia
- prussian
- psychrometer
- pulitzer
- pulmonary
- punishment
- puritan
- quotes
- radius
- rafael
- ranks
- rates
- reactivity
- reagan
- recorded
- reformation
- reich
- religions
- renaissance
- replace
- reproduce
- resources
- results
- revolution
- revolutionary
- right
- river
- rivera
- rockefeller
- rogers
- rolling
- roman
- rosie
- routes
- ruling
- rusting
- saints
- salem
- salvador
- samuel
- sanders
- sandford
- sarah
- savings
- sayings
- scale
- scalene
- schenck
- schism
- schools
- schwerner
- science
- scientist
- scientists
- scott
- scottsboro
- seaway
- sedition
- seismology
- senate
- serves
- shades
- sharpton
- sherman
- shipping
- significance
- silver
- singer
- sings
- skater
- slavery
- sleet
- smokey
- soccer
- solstice
- solubility
- songs
- soonest
- south
- spain
- spangle
- spangled
- sparsely
- speech
- speeches
- speed
- spring
- square
- stadiums
- stained
- standard
- start
- state
- states
- static
- statue
- steel
- story
- stripes
- style
- successors
- suffixes
- summary
- supreme
- surrounding
- suspension
- suzanne
- swann
- sweethearts
- symbol
- symbols
- synthesis
- system
- systemic
- table
- tables
- tablespoon
- tablespoons
- tallest
- teaspoon
- teller
- temperature
- tenements
- teresa
- texas
- thames
- theism
- theme
- theory
- there
- third
- thomas
- thousand
- three
- timeline
- titanic
- today
- torch
- touchdown
- townshend
- trade
- traditional
- traditions
- transition
- travel
- treaty
- triangle
- tribes
- triomphe
- trojan
- tropic
- truman
- trust
- turner
- turning
- turnout
- twelve
- types
- united
- university
- valentine
- valentines
- valley
- value
- ventura
- verbs
- video
- virginia
- volcano
- volcanoes
- voter
- voyage
- washington
- water
- watergate
- weaknesses
- webster
- wedding
- weights
- wheat
- wheel
- where
- wilbur
- william
- wilmot
- windows
- winners
- winter
- wizard
- women
- woodlands
- woodson
- words
- works
- world
- worms
- worth
- yiddish
- yousafzai
- zodiac